֤ȯÃû³Æ£ºjdbµç×ÓÍøÕ¾¹É·Ý ¹ÉƱ´úÂ룺002495
¶ÃØÐÅÏä
Ͷ×ÊÕß¹ØÏµ»¥¶¯Æ½Ì¨
¿Í»§ÁôÑÔ

ÕªÒª£º×îÐÂÐÞ¶©µÄÐÅÅûйæÓÚ2021Äê5ÔÂ1ÈÕÕýʽʩÐС£¡£¡£¡£¡£´Ë´ÎÐÞ¶©¼ÈÓëС¶Ö¤È¯·¨¡·Ïà¹ØÖÆ¶È×÷ÁËÓÐÓÃÏνӣ¬£¬£¬£¬£¬Ò²»ØÓ¦Á˽üÄêÀ´ÐÅÏ¢Åû¶ÊÂÇéÖб£´æµÄÍ»³öÎÊÌâ¡£¡£¡£¡£¡£Õë¶ÔÐÅÅûйæµÄÐÞ¶©Òªµã£¬£¬£¬£¬£¬±¾ÎÄ×ÅÖØ¶ÔÐÅÏ¢Åû¶ÒåÎñÈËÁìÓò¡¢ÐÅÏ¢Åû¶»ù±¾ÒªÇó¡¢°´ÆÚ±¨¸æÖƶȡ¢¡°ÖØ´óÊÂÎñ¡±±ä»»¡¢ÐÅÏ¢Åû¶ÊÂÎñ¹ÜÀíÖÆ¶ÈÒÔ¼°ÐÅÏ¢Åû¶Υ·¨Î¥¹æÖ´·¨ÔðÈεȷ½Ãæ¾ÙÐÐÊáÀí¡¢ÆÀÎö²¢ÌáÐѺϹæÒªµã¡£¡£¡£¡£¡£
С¶Ö¤È¯·¨¡·µÚ78Ìõ»®¶¨£º¡°¿¯ÐÐÈ˼°Ö´·¨¡¢ÐÐÕþ¹æÔòºÍ¹úÎñԺ֤ȯ¼àÊÓ¹ÜÀí»ú¹¹»®¶¨µÄÆäËûÐÅÏ¢Åû¶ÒåÎñÈË£¬£¬£¬£¬£¬Ó¦µ±ÊµÊ±ÒÀ·¨ÍÆÐÐÐÅÏ¢Åû¶ÒåÎñ¡£¡£¡£¡£¡£ÐÅÏ¢Åû¶ÒåÎñÈËÅû¶µÄÐÅÏ¢£¬£¬£¬£¬£¬Ó¦ÈÏÕæÊµ¡¢×¼È·¡¢ÍêÕû£¬£¬£¬£¬£¬¼òÃ÷ÇåÎú£¬£¬£¬£¬£¬Í¨Ë×Ò×¶®£¬£¬£¬£¬£¬²»µÃÓÐÐéα¼Í¼¡¢Îóµ¼ÐÔ³ÂÊö»òÕßÖØ´óÒÅ©¡£¡£¡£¡£¡£¡±ËùνÒÀ·¨Åû¶£¬£¬£¬£¬£¬°üÀ¨¿¯ÐйûÕæ¡¢ÉÏÊйûÕæºÍÉÏÊкóµÄÒ»Á¬ÐÅÏ¢¹ûÕæ¡£¡£¡£¡£¡£ÐÅÏ¢Åû¶һֱÉÏÊй«Ë¾Î¥·¨Î¥¹æµÄ¡°ÖØÔÖÇø¡±£¬£¬£¬£¬£¬2020ÄêÖ¤¼à»áÐû²¼µÄ20Æðµä·¶Î¥·¨°¸ÀýÖУ¬£¬£¬£¬£¬Áè¼ÝÒ»°ëÒÔÉÏÊôÓÚÐÅÏ¢Åû¶Υ·¨£¬£¬£¬£¬£¬ÏêÏ¸Éæ¼°²ÆÎñÔì¼Ù¡¢×ʽðÕ¼Óá¢Î¥¹æ¹ØÁªÉúÒ⡢Υ¹æµ£±£µÈ¶àÖÖÎ¥·¨ÇéÐΡ£¡£¡£¡£¡£¡°ÁãÈÝÈÌ¡±î¿ÏµÌ¬ÊÆÏ£¬£¬£¬£¬£¬ÉÏÊй«Ë¾ÐÅÏ¢Åû¶Υ·¨½«ÒÀ¾ÉÊÇî¿Ïµ²¿·ÖÑÏË๥»÷µÄ¡°ÖØÍ·Ï·¡±£¬£¬£¬£¬£¬Ëæ×ÅС¶Ö¤È¯·¨¡·¡¢¡¶ÐÌ·¨ÐÞÕý°¸£¨Ê®Ò»£©¡·ÒÔ¼°Ê×µ¥Ö¤È¯¾À·×ÌØÊâ´ú±íÈËËßËϵÄÂ䵨£¬£¬£¬£¬£¬¿ÉÒÔºÏÀíÔ¤¼û2021ÄêÐÅÅûÎ¥¹æµÄ²é´¦Æµ´ÎºÍÁ¦¶È½«ÓÐÔöÎÞ¼õ£¬£¬£¬£¬£¬ÐÅÏ¢Åû¶ÊÂÇéÒ»¶¨ÊÇÉÏÊй«Ë¾µÈÐÅÅûÒåÎñÖ÷Ìå¸ß¶È¹Ø×¢µÄºÏ¹æÊÂÏî¡£¡£¡£¡£¡£
2021Äê5ÔÂ1ÈÕ£¬£¬£¬£¬£¬Ö¤¼à»áÐû²¼ÐÞ¶©ºóµÄ¡¶ÉÏÊй«Ë¾ÐÅÏ¢Åû¶¹ÜÀí²½·¥¡·£¨ÒÔϼò³Æ¡°ÐÅÅûй桱£©ÕýʽʵÑé¡£¡£¡£¡£¡£Ê±¸ô14Ä꣬£¬£¬£¬£¬2007Äê¡¶ÉÏÊй«Ë¾ÐÅÏ¢Åû¶¹ÜÀí²½·¥¡·£¨ÒÔϼò³Æ¡°Ô¡¶ÐÅÅû²½·¥¡·¡±£©ÓÀ´Ê×´ÎÐÞ¶©£¬£¬£¬£¬£¬¼ÈÓëС¶Ö¤È¯·¨¡·µÄÏà¹ØÖÆ¶È°²ÅÅ×÷ÁËÓÐÓÃÏνӣ¬£¬£¬£¬£¬Ò²Õë¶Ô½üÄêÀ´ÐÅÏ¢Åû¶±£´æµÄÍ»³öÎÊÌâ¾ÙÐÐÁË¡°ÓеķÅʸ¡±£¬£¬£¬£¬£¬¶ÔÉÏÊй«Ë¾¼°Ïà¹ØÔðÈÎÖ÷ÌåÌá³ö¸üΪÏ꾡¡¢ÑÏ¿ÁµÄÐÅÏ¢Åû¶ҪÇ󡣡£¡£¡£¡£Öµ´ËÐÅÅûйæÕýʽʩÐÐÖ®¼Ê£¬£¬£¬£¬£¬±¾ÎĶÔÐÅÅûйæÐÞ¶©Òªµã¾ÙÐÐÆÀÎö£¬£¬£¬£¬£¬Ö¼ÔÚÖúÁ¦ÉÏÊй«Ë¾µÈÒåÎñÖ÷ÌåÏàʶÐÅÅûйæÏµÄÐÅÏ¢Åû¶ÊÂÇéºÏ¹æÒªµã£¬£¬£¬£¬£¬Ö»¹ÜïÔÌ¡¢×èÖ¹Òò²»ÊìϤÐÂ¹æ¶øµ¼ÖµÄÎ¥·¨Î¥¹æÐÐΪ¡£¡£¡£¡£¡£
Ò»¡¢Ã÷È·½ç¶¨ÐÅÏ¢Åû¶ÒåÎñÈËÁìÓò
ÐÅÅûйæÐÂÔöÁ˹ØÓÚÐÅÏ¢Åû¶ÒåÎñÈËÏêϸÁìÓòµÄ»®¶¨£¬£¬£¬£¬£¬µÚ62ÌõÃ÷È·ÁËÐÅÅûÒåÎñÈ˲»µ«°üÀ¨ÉÏÊй«Ë¾¼°Æä¶¼à¸ß£¬£¬£¬£¬£¬»¹°üÀ¨ÉÏÊй«Ë¾¹É¶«¡¢Êµ¿ØÈË£¬£¬£¬£¬£¬ÊÕ¹ºÈË£¬£¬£¬£¬£¬ÖØ´ó×ʲúÖØ×é¡¢ÔÙÈÚ×Ê¡¢ÖØ´óÉúÒâÓйظ÷·½µÈÖ÷Ì壬£¬£¬£¬£¬ÒÔ¼°ÐÝÒµ¹ÜÀíÈ˼°Æä³ÉÔ±µÈÖ÷Ìå¡£¡£¡£¡£¡£Ô¡¶Ö¤È¯·¨¡·µÚ63ÌõËäÈ»×ÅÖØÇ¿µ÷ÁË¿¯ÐÐÈ˺ÍÉÏÊй«Ë¾µÄÐÅÅûÒåÎñ£¬£¬£¬£¬£¬µ«Í¬Ê±Ò²Èõ»¯ÁËÉÏÊй«Ë¾¹É¶«¼°ÉúÒâµÐÊÖ·½µÈÖ÷ÌåµÄÐÅÅûÔðÈΣ¬£¬£¬£¬£¬Ð¡¶Ö¤È¯·¨¡·µÚ78ÌõÔÚÐÅÅûÒåÎñÈ˹æÄ£µÄ½ç¶¨ÉÏ£¬£¬£¬£¬£¬Í»ÆÆÁËÒÔ¿¯ÐÐÈ˺ÍÉÏÊй«Ë¾ÎªµÚÒ»ÔðÈÎÈ˵ĹæÖÆÂß¼£¬£¬£¬£¬£¬È·Á¢ÁËÒÔ¡°ÐÅÏ¢Åû¶ÒåÎñÈË¡±Îª¹æÖƹ¤¾ßµÄî¿ÏµÔÔò£¬£¬£¬£¬£¬ÐÅÅûйæµÚ62ÌõÔòÔÚС¶Ö¤È¯·¨¡·µÚ78ÌõÔÔòÐÔ»®¶¨µÄ»ù´¡ÉÏ×÷Á˽øÒ»²½Ï¸»¯¡£¡£¡£¡£¡£
ÐÅÅûÐÂ¹æ¹ØÓÚÐÅÅûÒåÎñÈËÁìÓòµÄͳºÏÓÐÀûÓÚÇ¿»¯Ö¤È¯Êг¡ÐÅÏ¢Åû¶µÄÕûÌåЧÂʺÍÖÊÁ¿¡£¡£¡£¡£¡£ÔÚÐÅÅûÒåÎñÈËÁìÓò¡°´óһͳ¡±µÄ¹æÖÆÂ߼ϣ¬£¬£¬£¬£¬ÐÅÅûй治ÔÙµ¥¶ÀÉ趨¹É¶«¡¢Êµ¿ØÈËÅäºÏÉÏÊй«Ë¾ÍÆÐÐÐÅÅûÒåÎñµÄÏà¹Ø»®¶¨¼°ÆäÖ´·¨ÔðÈΣ¬£¬£¬£¬£¬ÈκÎÐÅÅûÒåÎñÈËÎ´ÍÆÐÐÐÅÅûÒåÎñµÄ£¬£¬£¬£¬£¬¶¼½«ÒÀ·¨¼ç¸ºÏìÓ¦ÐÐÕþ¡¢ÒÔÖÂÐÌÊÂÔðÈΡ£¡£¡£¡£¡£

¶þ¡¢ÍêÉÆÐÅÏ¢Åû¶µÄ»ù±¾ÒªÇó
(Ò») ÐÅÏ¢Åû¶Ӧ×öµ½¹«Õý¡¢¼òÃ÷ÇåÎú¡¢Í¨Ë×Ò×¶®
ÐÅÅûйæµÚ3ÌõÍêÉÆÁËÐÅÏ¢Åû¶µÄ»ùÀ´Ô´Ôò£ºÒ»ÊÇÍêÉÆÁËÐÅÏ¢Åû¶¹«ÕýÔÔò£¬£¬£¬£¬£¬°ü¹ÜÐÅÏ¢Åû¶¶ÔËùÓÐͶ×ÊÕßÒ»ÊÓͬÈÊ£»£»£»£»£»£»£»¶þÊÇÐÂÔöÁË¡°¼òÃ÷ÇåÎú¡¢Í¨Ë×Ò×¶®¡±Ö®ÒªÇ󣬣¬£¬£¬£¬Ôöǿͨ¸æÄÚÈݵĿɶÁÐÔºÍÒ×¶®ÐÔ¡£¡£¡£¡£¡£
×¢²áÖÆË¢ÐµÄÒªº¦ÔÚÓÚÐÅÏ¢Åû¶£¬£¬£¬£¬£¬ÐÅÏ¢Åû¶µÄÂä½ÅµãÔÚÓÚͶ×ÊÕß¡£¡£¡£¡£¡£ÎªÇÐʵ°ü¹ÜͶ×ÊÕßµÄÖªÇéȨ£¬£¬£¬£¬£¬Åû¶ÐÅÏ¢µÄʱ¼äÓ¦³ä·Ö˼Á¿Í¨Ë×Ͷ×ÊÕßµÄÔĶÁ¡¢ÆÊÎö¡¢Ã÷È·ÄÜÁ¦£¬£¬£¬£¬£¬Ïà¹ØÐÅÏ¢Ó¦ÒÔ¼òÃ÷Ò×¶®¶øÓÖ²»Ó°ÏìÕæÊµµÄ·½·¨¹ûÕæ£¬£¬£¬£¬£¬´Ó¶øÊµÖÊÐԵذü¹ÜͶ×ÊÕßÖªÇéȨ¡£¡£¡£¡£¡£´Ó½üÄêÀ´IPOÉ걨·´ÏìÀ´¿´£¬£¬£¬£¬£¬²»ÉÙ¹«Ë¾ÊÕµ½µÄ·´ÏìÊÇÒªÇóÆä¶ÔÕйÉ˵Ã÷ÊéÖеÄÄÚÈݾÙÐмòÃ÷ÇåÎú¡¢Í¨Ë×Ò×¶®µÄ±íÊö¡£¡£¡£¡£¡£Ö»¹Ü¸ÃÒªÇó½ÏΪÔÔòÐÔ£¬£¬£¬£¬£¬µ«ÈôÊÇÐÅÏ¢Åû¶ÒåÎñÈËÅû¶µÄÐÅϢδµÖ´ï¡°¼òÃ÷ÇåÎú¡¢Í¨Ë×Ò×¶®¡±µÄ±ê×¼£¬£¬£¬£¬£¬Í¬Ñù¿ÉÄÜ×é³ÉС¶Ö¤È¯·¨¡·µÚ197ÌõËùÊö¡°Î´Æ¾Ö¤±¾¹æÔò¶¨ÍÆÐÐÐÅÏ¢Åû¶ÒåÎñ¡±£¬£¬£¬£¬£¬´Ó¶øÃæÁÙÐÐÕþ´¦·ÖµÄЧ¹û¡£¡£¡£¡£¡£

(¶þ) ÐÂÔöÕë¶Ô×ÔÔ¸ÐÔÐÅÏ¢Åû¶µÄ¹æÖÆ
ÐÅÅûйæµÚ5ÌõÏνÓС¶Ö¤È¯·¨¡·µÚ84ÌõÖ®»®¶¨£¬£¬£¬£¬£¬¶Ô×ÔÔ¸Åû¶ÐÐΪ¾ÙÐÐÁËרÃŹæÖÆ£¬£¬£¬£¬£¬×ÔÔ¸Åû¶²»µÃÓëÒÀ·¨Åû¶µÄÐÅÏ¢Ïà³åÍ»£¬£¬£¬£¬£¬²»µÃÎóµ¼Í¶×ÊÕߣ¬£¬£¬£¬£¬²¢ÇÒÓ¦µ±¼á³ÖÐÅÏ¢Åû¶µÄÒ»Á¬ÐÔºÍÒ»ÖÂÐÔ£¬£¬£¬£¬£¬²»µÃÑ¡ÔñÐÔÅû¶¡£¡£¡£¡£¡£ÓÈÐë×¢ÖØ£¬£¬£¬£¬£¬ÐÅÅûÒåÎñÈ˲»µÃʹÓÃ×ÔÔ¸Åû¶²»µ±Ó°Ïì֤ȯÉúÒâ¼ÛÇ®£¬£¬£¬£¬£¬²»µÃʹÓÃ×ÔÔ¸Åû¶´ÓÊÂÊг¡Ê¹ÓõÈÎ¥·¨Î¥¹æÐÐΪ¡£¡£¡£¡£¡£
½üÄêÀ´£¬£¬£¬£¬£¬ÉÏÊй«Ë¾×ÔÔ¸Åû¶Àú³ÌÖÐÂÒÏó´ÔÉú£¬£¬£¬£¬£¬²»·¦½èÖú×ÔÔ¸Åû¶¡°³´¿´·¨¡¢²äÈÈÃÅ¡±µÄÎ¥·¨Î¥¹æÇéÐΣ¬£¬£¬£¬£¬î¿Ïµ²ã¶ÔÑ¡ÔñÐÔÐÅÅûÐÐΪ¼á³Ö¸ß¶È¹Ø×¢¡£¡£¡£¡£¡£ÒÔÍù£¬£¬£¬£¬£¬²¿·ÖÉÏÊй«Ë¾Í¨¹ýe»¥¶¯¡¢»¥¶¯Òס¢Î¢ÐŹ«ÖںŵÈÇþµÀ£¬£¬£¬£¬£¬½öÅû¶²¿·ÖÉæ¼°ÈÈÃÅÌâ²ÄµÄÓªÒµ»òºÏ×÷ÐÅÏ¢£¬£¬£¬£¬£¬²¢Î´×¼È·¡¢ÍêÕûµØÅû¶Ïà¹ØÓªÒµ¶ÔÒµ¼¨µÄÓ°Ï죬£¬£¬£¬£¬¶ÔͶ×ÊÕßÔì³ÉÎóµ¼£¬£¬£¬£¬£¬Òý·¢¹É¼ÛÒì³£²¨¶¯£¬£¬£¬£¬£¬Êг¡Ó°Ïì±°ÁÓ¡£¡£¡£¡£¡£ÒßÇéʱ´ú£¬£¬£¬£¬£¬Ò²ÔøÓÐÉÏÊй«Ë¾²äйÚÒßÇé³´×÷ÒßÃç¡¢¿ÚÕÖ¿´·¨£¬£¬£¬£¬£¬Òý·¢¹«Ë¾¹É¼ÛµÄÒì³£²¨¶¯¡£¡£¡£¡£¡£¸ÃµÈÐÅÅûÐÐΪÓë×ÔÔ¸Åû¶µÄ³õÖ¾ºÍÒªÇóÄÏÔ¯±±ÕÞ£¬£¬£¬£¬£¬×ÔÔ¸Åû¶²»ÊÇËæÒâÅû¶ºÍÈÎÐÔÅû¶£¬£¬£¬£¬£¬ÉÏÊй«Ë¾Ó¦µ±³ÏÐÅÖ´ÐÐ×ÔÔ¸ÐÅÅûÖÆ¶È¡¢ÑÏ¿á×ñÕÕ×ÔÔ¸ÐÅÅûÒªÇ󣬣¬£¬£¬£¬²»È»²»µ«²»¿ÉÏò¹«ÖÚͶ×ÊÕßչʾ¹«Ë¾Ä±»®ÇéÐΣ¬£¬£¬£¬£¬·´¶ø»áÒý·¢î¿Ïµ¹Ø×¢£¬£¬£¬£¬£¬ÒÔÖÂÕÐÖÂÐÐÕþ´¦·Ö¡£¡£¡£¡£¡£

(Èý) ϸ»¯Åû¶ýÌåÒªÇó
ÐÅÅûйæµÚ8ÌõÃ÷È·£¬£¬£¬£¬£¬¹ØÓÚ°´ÆÚ±¨¸æ¡¢ÊÕ¹º±¨¸æÊéµÈÎļþ£¬£¬£¬£¬£¬½öÕªÒªÐèÒªÔÚ֤ȯÉúÒâËùµÄÍøÕ¾ºÍÇкÏÖйúÖ¤¼à»á»®¶¨Ìõ¼þµÄ±¨¿¯Åû¶£¬£¬£¬£¬£¬ÆäËûÄÚÈÝÔÚÉúÒâËùµÄÍøÕ¾ºÍÇкÏÖйúÖ¤¼à»á»®¶¨Ìõ¼þµÄ±¨¿¯ÒÀ·¨¿ª°ìµÄÍøÕ¾Åû¶¼´¿É¡£¡£¡£¡£¡£ÕâÒ»ÐÞ¶©Çø·Ö²î±ðÐÅÏ¢µÄÅû¶ÇþµÀ£¬£¬£¬£¬£¬½µµÍÁËÉÏÊй«Ë¾ÐÅÅû±¾Ç®£¬£¬£¬£¬£¬ÌáÉýÁËÉÏÊй«Ë¾ÐÅÅûЧÂÊ¡£¡£¡£¡£¡£

Èý¡¢ÍêÉÆ°´ÆÚ±¨¸æÖƶÈ
(Ò») Ð޸İ´ÆÚ±¨¸æ¹æÄ£
ÐÅÅûйæµÚ12Ìõµ÷½âÁËÐèÒªÅû¶µÄ°´ÆÚ±¨¸æµÄ¹æÄ££¬£¬£¬£¬£¬É¾³ýÁËÔ¡¶ÐÅÅû²½·¥¡·ÀïÓйؼ¾¶È±¨¸æµÄÏà¹Ø»®¶¨£¬£¬£¬£¬£¬Ã÷È·Á˰´ÆÚ±¨¸æ°üÀ¨½ö°üÀ¨Äê¶È±¨¸æºÍÖÐÆÚ±¨¸æ¡£¡£¡£¡£¡£µ«Ðè×¢ÖØ£¬£¬£¬£¬£¬¼¾¶È±¨¸æµÄÅû¶ÓÉÉúÒâËùÔÚÆäÓªÒµ¹æÔòÖÐÃ÷È·£¬£¬£¬£¬£¬ÉϽ»Ëù¡¢Éî½»ËùÏà¹Ø¹æÔòÖоù¶Ô¼¾¶È±¨¸æµÄÅû¶×÷³öÁËÏêϸ»®¶¨£¬£¬£¬£¬£¬ÏÖÐÐÅûÂ¶ÖÆ¶È¶ÔͶ×ÊÕßÖªÇéȨµÄ±£»£»£»£»£»£»£»¤Á¦¶È²¢Î´½µµÍ¡£¡£¡£¡£¡£

(¶þ) ÍêÉÆ¶¼à¸ßÒìÒéÉùÃ÷ÖÆ¶È
ÐÅÅûйæµÚ16ÌõÍêÉÆÁ˶¼à¸ßÒìÒéÉùÃ÷ÖÆ¶È¡£¡£¡£¡£¡£µÚÒ»£¬£¬£¬£¬£¬Ã÷È·ÁËδ¾¶Ê»áÉóÒéͨ¹ýµÄ°´ÆÚ±¨¸æ²»µÃÅû¶¡£¡£¡£¡£¡£µÚ¶þ£¬£¬£¬£¬£¬¶Ê¡¢¼àÊÂÎÞ·¨°ü¹Ü°´ÆÚ±¨¸æÄÚÈݵÄÕæÊµÐÔ¡¢×¼È·ÐÔ¡¢ÍêÕûÐÔ»òÕßÓÐÒìÒéµÄ£¬£¬£¬£¬£¬Ó¦µ±ÔÚ¶Ê»á»òÕß¼àÊ»áÉóÒé°´ÆÚ±¨¸æÊ±Í¶×赲Ʊ»òÆúȨƱ¡£¡£¡£¡£¡£µÚÈý£¬£¬£¬£¬£¬¶¼à¸ßÎÞ·¨°ü¹Ü°´ÆÚ±¨¸æÄÚÈݵÄÕæÊµÐÔ¡¢×¼È·ÐÔ¡¢ÍêÕûÐÔ»òÕßÓÐÒìÒéµÄ£¬£¬£¬£¬£¬Ó¦µ±ÔÚÊéÃæÈ·ÈÏÒâ¼ûÖнÒÏþÒâ¼û²¢³ÂÊöÀíÓÉ£¬£¬£¬£¬£¬½ÒÏþÒâ¼ûÓ¦×ñÕÕÉóÉ÷ÔÔò¡£¡£¡£¡£¡£
ƾ֤ÉϽ»Ëùת´ï£¬£¬£¬£¬£¬2020ÄêÉϽ»Ëù¹ûÕæÈ϶¨47È˲»Êʺϵ£µ±ÉÏÊй«Ë¾¶¼à¸ß£¬£¬£¬£¬£¬Í¬±ÈÔöÌí88%£»£»£»£»£»£»£»´¦Öóͷ£¶¼à¸ß556È˴Σ¬£¬£¬£¬£¬Í¬±ÈÔöÌí4.32%£¬£¬£¬£¬£¬[×¢1]¶¼à¸ßµÄÂÄְΣº¦ÓÐËùÔö´ó¡£¡£¡£¡£¡£ÐÅÅûйæÍêÉÆÁ˶¼à¸ßµÄÒìÒéÉùÃ÷ÖÆ¶È£¬£¬£¬£¬£¬¶¼à¸ßÔÚÉóÒé°´ÆÚ±¨¸æÀú³ÌÖпÉÊʵ±ÔËÓÃÒìÒéÉùÃ÷ÖÆ¶ÈÒÔ°ü¹Ü×ÔÉíÕýµ±È¨Òæ¡£¡£¡£¡£¡£Í¬Ê±ÌØÊâÇ¿µ÷£¬£¬£¬£¬£¬½ÒÏþÒìÒéÉùÃ÷µÄ£¬£¬£¬£¬£¬Ó¦µ±ÔÚ¶Ê»á»òÕß¼àÊ»áÉóÒé¡¢ÉóÉó°´ÆÚ±¨¸æÊ±Í¶×赲Ʊ»òÕ߯úȨƱ£¬£¬£¬£¬£¬²»È»ÆäÐÐΪÔò±£´æÄÚÔÚÂ߼ì¶Ü£¬£¬£¬£¬£¬ÇÒ¿ÉÄÜÓÕ·¢Í¶ÆõÐÐΪ¡£¡£¡£¡£¡£ÇÒÐè×¢ÖØ£¬£¬£¬£¬£¬²»¿É½öÒò½ÒÏþ¡°²»°ü¹Ü¡±Òâ¼û¶øËäÈ»ÃâÈ¥¶¼à¸ß¶ÔÐÅÏ¢Åû¶µÄ·¨¶¨°ü¹ÜÔðÈΣ¬£¬£¬£¬£¬ÔðÈÎÈ϶¨½¹µãÈÔÔÚÓÚÊÇ·ñÇÚÃ㾡Ô𣬣¬£¬£¬£¬ÍŽᡶÐÅÏ¢Åû¶Υ·¨ÐÐΪÐÐÕþÔðÈÎÈ϶¨¹æÔò¡·µÚ21ÌõµÄ»®¶¨£¬£¬£¬£¬£¬ÃâÔðµÄ×îµä·¶ÇéÐÎÖ®Ò»ÊÇ¡°µ±ÊÂÈ˶ÔÈ϶¨µÄÐÅÏ¢Åû¶Υ·¨ÊÂÏîÌá³öÏêϸÒìÒé¼Í¼ÓÚ¶Ê»ᡢ¼àÊ»ᡢ¹«Ë¾°ì¹«»á¾Û»á¼Í¼µÈ£¬£¬£¬£¬£¬²¢ÔÚÉÏÊö¾Û»áÖÐͶ×赲Ʊ¡±£¬£¬£¬£¬£¬ÉêÑÔÖ®£¬£¬£¬£¬£¬Í¶ÆúȨƱ²¢²»ÊÇ×ãÒÔÃâÔðµÄ·¨¶¨ÊÂÓÉ¡£¡£¡£¡£¡£

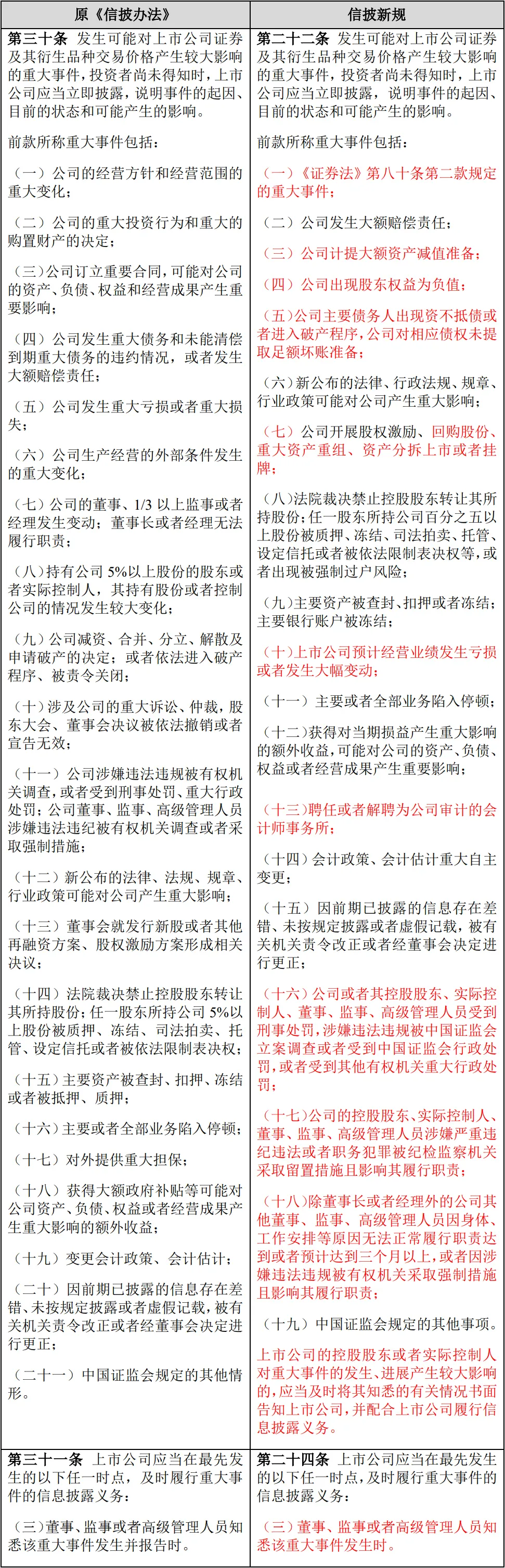
ËÄ¡¢Ôö²¹Ï¸»¯¡°ÖØ´óÊÂÎñ¡±ÇéÐÎ
¡¶ÐÅÅû²½·¥¡·µÚ22Ìõ¶Ô¡°ÖØ´óÊÂÎñ¡±×÷ÁË´ó·ùÐÞ¶©£¬£¬£¬£¬£¬²»µ«¶ÔС¶Ö¤È¯·¨¡·µÚ80ÌõµÚ2¿î»®¶¨µÄÖØ´óÊÂÎñ×÷ÁËÔ®Òý»®¶¨£¬£¬£¬£¬£¬»¹¶Ô¹«Ë¾Ä±»®¡¢Òµ¼¨¡¢¹ÜÀí²ãµÈ¿ÉÄܶԹɼ۱¬·¢½Ï´óÓ°ÏìµÄÊÂÎñ¾ÙÐл®¶¨£¬£¬£¬£¬£¬²¢ÐÂÔöÁË¡°Æ¸ÓûòÕß½âÆ¸Îª¹«Ë¾Éó¼ÆµÄ»á¼ÆÊ¦ÊÂÎñËù¡±ÕâÒ»ÖØ´óÊÂÎñ£¬£¬£¬£¬£¬·´Ó¦³öî¿Ïµ²ã¶ÔÉÏÊй«Ë¾²ÆÎñÔì¼ÙÐÐΪµÄÇ×½ü¹Ø×¢¡£¡£¡£¡£¡£[×¢2]¡°ÖØ´óÊÂÎñ¡±µÄ¹æÄ£½ç¶¨¼«ÎªÖ÷Òª£¬£¬£¬£¬£¬Ò»ÊÇÉæ¼°ÊÇ·ñÐèÒªÐÅÏ¢Åû¶£¬£¬£¬£¬£¬½ø¶øÉæ¼°ÊÇ·ñ×é³ÉÐÅÅûÎ¥·¨£»£»£»£»£»£»£»¶þÊÇÉæ¼°ÊÇ·ñ¹¹ÊÇÄÚÄ»ÐÅÏ¢£¬£¬£¬£¬£¬½ø¶øÉæ¼°ÊÇ·ñ×é³ÉÄÚÄ»ÉúÒâ¡£¡£¡£¡£¡£Òò´Ë£¬£¬£¬£¬£¬ÐÅÅûÒåÎñÈËÓ¦µ±¶Ô¡°ÖØ´óÊÂÎñ¡±µÄÏêϸÇéÐμÓÒÔÃ÷È·Óë¹Ø×¢¡£¡£¡£¡£¡£
±ðµÄ£¬£¬£¬£¬£¬ÐÅÅûйæÐÞ¸ÄÁËÉÏÊй«Ë¾ÖØ´óÊÂÎñÅû¶ʱµã¡£¡£¡£¡£¡£Ïà½ÏÓÚÔ¡¶ÐÅÅû²½·¥¡·µÚ31Ìõ½«¶¼à¸ß¡°ÖªÏ¤¸ÃÖØ´óÊÂÎñ±¬·¢²¢±¨¸æÊ±¡±×÷ΪÅû¶ʱµã£¬£¬£¬£¬£¬ÐÅÅûйæµÚ24Ìõ»®¶¨µ±¶¼à¸ß¡°ÖªÏ¤¸ÃÖØ´óÊÂÎñ±¬·¢Ê±¡±£¬£¬£¬£¬£¬ÉÏÊй«Ë¾¼´´¥·¢Åû¶ÒåÎñ¡£¡£¡£¡£¡£Í¨¹ý±ÈÕÕ¿É·¢Ã÷£¬£¬£¬£¬£¬ÉÏÊй«Ë¾ÔÝʱ±¨¸æµÄʱµã½øÒ»²½Ìáǰ£¬£¬£¬£¬£¬ÐÅÏ¢Åû¶µÄʵʱÐÔ½øÒ»²½ÔöÇ¿¡£¡£¡£¡£¡£

Îå¡¢ÍêÉÆÐÅÏ¢Åû¶ÊÂÎñ¹ÜÀíÖÆ¶È
(Ò») Ç¿»¯ÄÚÄ»ÐÅÏ¢ÖªÇéÈ˹ҺŹÜÀíÒªÇó
ÐÅÅûйæµÚ30Ìõ½øÒ»²½ÍêÉÆÁËÉÏÊй«Ë¾ÐÅÏ¢Åû¶ÊÂÎñ¹ÜÀíÖÆ¶È£¬£¬£¬£¬£¬ÐÂÔö¡°ÄÚÄ»ÐÅÏ¢ÖªÇéÈ˹ҺŹÜÀíÖÆ¶È¡±¡£¡£¡£¡£¡£ÔÚ½üÆÚÖ¤¼à»á¡¢Ö¤¼à¾Ö¼°»¦ÉîÉúÒâËùµÄî¿Ïµ°¸ÀýÖУ¬£¬£¬£¬£¬ÆµÈÔ·ºÆðÏà¹ØÖ÷ÌåÒòÄÚÄ»ÐÅÏ¢ÖªÇéÈ˹ҺŹÜÀí²»¹æ·¶¶ø±»½ÓÄÉÐÐÕþî¿Ïµ²½·¥»ò×ÔÂÉî¿Ïµ²½·¥µÄÇéÐΣ¬£¬£¬£¬£¬½¨ÒéÉÏÊй«Ë¾²Î¿¼½ñÄê2ÔÂÉúЧµÄ¡¶¹ØÓÚÉÏÊй«Ë¾ÄÚÄ»ÐÅÏ¢ÖªÇéÈ˹ҺŹÜÀíÖÆ¶ÈµÄ»®¶¨¡·ÊµÊ±¸üС¢ÍêÉÆÏà¹ØÖÆ¶È¡£¡£¡£¡£¡£

(¶þ) ¹æÖƶ¼à¸ß¶ÔÍâÐû²¼ÐÅÏ¢ÐÐΪ
ÐÅÅûйæµÚ33ÌõÐÂÔöÁ˹ØÓÚ¶¼à¸ß¶ÔÍâÐû²¼ÐÅÏ¢ÐÐΪµÄ¹æÖÆ£¬£¬£¬£¬£¬»®¶¨ÉÏÊй«Ë¾Ó¦µ±Öƶ©¶¼à¸ß¶ÔÍâÐû²¼ÐÅÏ¢µÄÐÐΪ¹æ·¶£¬£¬£¬£¬£¬Ã÷È··Ç¾¶Ê»áÊéÃæÊÚȨ²»µÃ¶ÔÍâÐû²¼Î´Åû¶ÐÅÏ¢µÄÇéÐΡ£¡£¡£¡£¡£½üÄêÀ´£¬£¬£¬£¬£¬³£¼ûÉÏÊй«Ë¾¸ß¹Ü¶¯éüÐû²¼ÓйØÒµ¼¨Ä¿µÄµÄ¡°ºÀÑÔ׳Ó»òÕß×ß©ÉÐδ¹ûÕæµÄÖ÷ÒªÐÅÏ¢£¬£¬£¬£¬£¬ÐÅÅûйæÕë¶Ô¸ÃµÈÕ÷Ïó¾ÙÐÐÁËרÃŹæÖÆ£¬£¬£¬£¬£¬Ìî²¹Á˹æÔò¿Õȱ¡£¡£¡£¡£¡£ÉÏÊй«Ë¾¸ß¹ÜÍùÍù¼ÈÊǹ«Ë¾Á캽Õߣ¬£¬£¬£¬£¬ÓÖÊÇÐÐҵר¼Ò£¬£¬£¬£¬£¬ÔÚ¹«¹²³¡ºÏ½ÒÏþ×ÔÉí¿´·¨Î޿ɺñ·Ç£¬£¬£¬£¬£¬¿ÉÊÇÓÉÓÚÆäÉí·ÝÌØÊâÐÔ£¬£¬£¬£¬£¬ÐèÍŽáÐû²¼ÐÅÏ¢µÄʱ¼ä¡¢ËùÔÚ¡¢ÄÚÈݵȣ¬£¬£¬£¬£¬ÉóÉ÷Ϊ֮£¬£¬£¬£¬£¬²»¿É¹ýÓÚËæÐÔ¡£¡£¡£¡£¡£

(Èý) Ç¿»¯Öнé»ú¹¹¡°¿´ÃÅÈË¡±Ö°Ôð
ÐÅÅûÐÂ¹æ¹ØÓÚ֤ȯ·þÎñ»ú¹¹ÐÂÔöÁËÍ×ÉÆÉúÑĿͻ§Î¯ÍÐÎļþ¡¢ÄÚ²¿¹ÜÀí¡¢ÓªÒµÄ±»®µÈÊÂÇé¸å±¾µÄÒªÇ󣬣¬£¬£¬£¬²¢¶ÔÆäÐÂÔöÁËÅäºÏÖ¤¼à»áî¿ÏµµÄÒåÎñ¡£¡£¡£¡£¡£±ðµÄ£¬£¬£¬£¬£¬ÔÚÖ´Òµ¹æ·¶·½Ã棬£¬£¬£¬£¬ÐÅÅûÐÂ¹æ¹ØÓÚ»á¼ÆÊ¦ÊÂÎñËù¡¢×ʲúÆÀ¹À»ú¹¹ÐÂÔöÁËÖÊÁ¿¿ØÖÆÏµÍ³¡¢×ÔÁ¦ÐÔ¹ÜÀíºÍͶ×ÊÕß±£»£»£»£»£»£»£»¤»úÖÆ·½ÃæµÄÒªÇ󡣡£¡£¡£¡£
×¢²áÖÆÅä¾°Ï£¬£¬£¬£¬£¬î¿Ïµ²ã¶à´ÎÌá³öÒªÔöÇ¿Öнé»ú¹¹¡°¿´ÃÅÈË¡±µÄÖ´·¨ÔðÈΡ£¡£¡£¡£¡£½ñÄêÒÔÀ´£¬£¬£¬£¬£¬Ò²¶à´Î·ºÆðÖнé»ú¹¹ÒòÉÏÊй«Ë¾ÐÅÅûÎ¥·¨Î¥¹æ¶ø¼ç¸ºÁ¬´øÔðÈεÄÇéÐΡ£¡£¡£¡£¡£µä·¶È翵ÃÀÒ©Òµ²ÆÎñÔì¼Ù°¸ÖУ¬£¬£¬£¬£¬¹ã¶«ÕýÖÐÖé½»á¼ÆÊ¦ÊÂÎñÒòÉ󼯱¨¸æÐéα¼Í¼¡¢²Æ±¨É󼯱£´æÈ±ÏݵÈÔµ¹ÊÔÓɱ»·£5700Íò¡£¡£¡£¡£¡£[×¢3]Öнé»ú¹¹¡°¿´ÃÅÈË¡±ÔðÈÎÕý±»Ò»Á¬ÔöÇ¿£¬£¬£¬£¬£¬Öнé»ú¹¹Ó¦ã¡ÊØÐÅÅûйæÌá³öµÄºÏ¹æÒªÇ󣬣¬£¬£¬£¬ÔÚ×ÊÔ´Êг¡Î¥·¨ÐÐΪ¡°ÁãÈÝÈÌ¡±µÄî¿ÏµÌ¬ÊÆÏÂÂÙΪ¡°·Å·çÕß¡±½«Ö§¸¶ÖØ´ó¼ÛÇ®¡£¡£¡£¡£¡£

Áù¡¢Ç¿»¯ÐÅÏ¢Åû¶Υ¹æµÄÖ´·¨ÔðÈÎ
(Ò») ¸üÐÂî¿Ïµ²½·¥ÀàÐÍÓë´¦·ÖÒÀ¾Ý
¹ØÓÚî¿Ïµ²½·¥ÀàÐÍ£¬£¬£¬£¬£¬ÐÅÅûйæµÚ52Ìõ±£´æÁËÔ¡¶ÐÅÅû²½·¥¡·ÖеÄÔðÁî¾ÀÕý¡¢î¿ÏµÌ¸»°¡¢³ö¾ß¾¯Ê¾º¯ÈýÀಽ·¥£¬£¬£¬£¬£¬ÐÂÔöÁËÔðÁî¹ûÕæËµÃ÷¡¢ÔðÁî°´ÆÚ±¨¸æ¡¢ÔðÁîÔÝÍ£»£»£»£»£»£»£»òÕßÖÕÖ¹²¢¹ºÖØ×éÔ˶¯ÈýÀಽ·¥£¬£¬£¬£¬£¬²¢É¾³ýÁ˼ÇÈë³ÏÐŵµ°¸µÄî¿Ïµ²½·¥¡£¡£¡£¡£¡£¹ØÓÚ´¦·ÖÒÀ¾Ý£¬£¬£¬£¬£¬ÐÅÅûйæµÚ54Ìõ½«ÐÅÅûÎ¥¹æµÄ´¦·ÖÒÀ¾ÝÓÉÔ¡¶Ö¤È¯·¨¡·µÚ193Ìõ¸üÐÂΪС¶Ö¤È¯·¨¡·µÚ197Ìõ£¬£¬£¬£¬£¬¼´ÐÅÅûÎ¥¹æ·£¿£¿£¿£¿£¿£¿î½ð¶îÓÉÔÀ´µÄ60ÍòÔª¶¥¸ñ´¦·ÖÉÏÉýÖÁ1000ÍòÔª¡£¡£¡£¡£¡£

(¶þ) Õë¶Ô¶¼à¸ßÕûÌåÒìÒéÉùÃ÷ÉèÖÃרÃÅÖ´·¨ÔðÈÎ
ÐÅÅûйæµÚ58ÌõÕë¶Ô¶¼à¸ßÔÚÉóÒéʱÔ޳ɡ¢Åû¶ʱÓÖ²»±£ÕæµÄ¡°±äÁ³¡±ÇéÐÎÐÂÉèÖÃÁËרÃŵÄÖ´·¨ÔðÈΣ¬£¬£¬£¬£¬Ïà¹ØÖ°Ô±¿É±»¸øÓèÖÒÑÔ²¢´¦·£¿£¿£¿£¿£¿£¿î£¬£¬£¬£¬£¬Çé½ÚÑÏÖØµÄ£¬£¬£¬£¬£¬»¹¿ÉÄܱ»Êг¡½ûÈë¡£¡£¡£¡£¡£¶¼à¸ßÕûÌåÒìÒéÉùÃ÷µÄµä·¶°¸ÀýιýÓÚ*STÕ×У¬£¬£¬£¬£¬*STÕ×ÐÂÐû²¼µÄ2019ÄêÄ걨Ôâ¶¼à¸ßÕûÌå·ñ¶¨£¬£¬£¬£¬£¬ËùÓеͼà¸ß³ÉÔ±¾ù½ÒÏþÁ˲»±£ÕæÒìÒéÉùÃ÷£¬£¬£¬£¬£¬²¢Ç¿µ÷²»¼ç¸ºÈκÎСÎÒ˽¼Ò»òÁ¬´øÔðÈΡ£¡£¡£¡£¡£ÒÔºóÔÚ´ËÖÖÇéÐÎÏ£¬£¬£¬£¬£¬¹ØÓÚ¡°±äÁ³¡±¶¼à¸ßµÄ´¦·ÖÓÐÁËÃ÷È·ÒÀ¾Ý¡£¡£¡£¡£¡£

(Èý) Ç¿µ÷ÐÅÏ¢Åû¶ÐÌÊÂ×·Ôð
ÕýÈçÖ¤¼à»áÖ÷ϯÒ×»áÂúËùÑÔ£¬£¬£¬£¬£¬¡°×ÊÔ´Êг¡²»·¨ÐÐΪÕߣ¬£¬£¬£¬£¬Ò»ÅÂ×øÀΣ¬£¬£¬£¬£¬¶þű»¹«¹²Í¶×ÊÕßËßËÏË÷Å⡱£¬£¬£¬£¬£¬ÐÅÅûÎ¥¹æ³ýÁ˼縺ÐÐÕþÔðÈÎÍ⣬£¬£¬£¬£¬»¹½«ÃæÁÙÐÌÊÂÓëÃñÊÂÔðÈÎΣº¦¡£¡£¡£¡£¡£ÐÅÅûйæµÚ61Ìõ»®¶¨£º¡°Î¥·´±¾²½·¥£¬£¬£¬£¬£¬ÉæÏÓ·¸·¨µÄ£¬£¬£¬£¬£¬ÒÀ·¨ÒÆËÍ˾·¨»ú¹Ø×·¾¿ÐÌÊÂÔðÈΡ£¡£¡£¡£¡£¡±¡¶ÐÌ·¨ÐÞÕý°¸£¨Ê®Ò»£©¡·´ó·ùÌáÉý¡°Î¥¹æÅû¶¡¢²»Åû¶Ö÷ÒªÐÅÏ¢×µÄÐÌ·£Á¦¶È£¬£¬£¬£¬£¬ÐÌÆÚÉÏÏÞÓÉ3ÄêÌá¸ßÖÁ10Ä꣬£¬£¬£¬£¬·£½ðÊý¶îÓÉ2ÍòÔª-20ÍòÔªÐÞ¸ÄΪ¡°²¢´¦·Ö½ð¡±£¬£¬£¬£¬£¬×÷·Ï20ÍòÔªµÄÉÏÏÞ£¬£¬£¬£¬£¬²¢ÇÒÃ÷È·½«¿Ø¹É¹É¶«¡¢Êµ¿ØÈË×éÖ¯¡¢Ö¸Ê¹ÊµÑéÐÅÅûÔì¼Ù£¬£¬£¬£¬£¬ÒÔ¼°¿Ø¹É¹É¶«¡¢Êµ¿ØÈËÕÚÑÚÏà¹ØÊÂÏîµ¼Ö¹«Ë¾Åû¶ÐéαÐÅÏ¢µÈÐÐΪÄÉÈëÐ̹æÔòÖÆ¡£¡£¡£¡£¡£
ÐÅÅûйæÊ©Ðк󣬣¬£¬£¬£¬Ö¤¼à»á½«Ö¸µ¼»¦ÉîÉúÒâËùÔÚÓªÒµ¹æÔò²ãÃæ×öºÃ¼¾¶È±¨¸æÖƶȰ²ÅÅ¡£¡£¡£¡£¡£ÐÅÏ¢Åû¶¹æÔòϵͳ·±ÔÓÇÒ¾«×¨£¬£¬£¬£¬£¬ËùÉæÒåÎñÖ÷ÌåÖڶ࣬£¬£¬£¬£¬î¿Ïµ¹¤¾ßºÜ¿ÉÄÜÔÚÎÞÒâÖ®¼äÒÑ´¥Åöî¿ÏµºìÏß¡£¡£¡£¡£¡£ÐÅÅûйæÒµÒÑÊ©ÐУ¬£¬£¬£¬£¬ÐÅÅûÊÂÈËÇéÁÙµÄî¿Ïµ¸ßÑ¹Ì¬ÊÆ½ûֹСê£¬£¬£¬£¬ÉÏÊй«Ë¾¼°¶¼à¸ßµÈÏà¹ØÖ÷ÌåÓ¦µ±¿ìËÙÎüÊÕ¡¢Ë³Ó¦Ð¹æÔò£¬£¬£¬£¬£¬ÐëҪʱ½èÖúרҵ»ú¹¹ÒÔ×èÖ¹¸ß¶îÎ¥·¨Î¥¹æ±¾Ç®¡£¡£¡£¡£¡£ÔÚ×ÊÔ´Êг¡½á¹¹ÐÔˢеÄÐÂÈüµÀÉÏ£¬£¬£¬£¬£¬ÉÏÊй«Ë¾Î¨ÓÐÔúʵ×öºÃºÏ¹æÊÂÇé·½ÄÜÐÐÎÈÖÂÔ¶¡£¡£¡£¡£¡£
Ô´´»Æ½¶« Ê© ÀÙ Õź£Ñô ¹úºÆ×´Ê¦ÊÂÎñËù